加快数字人才培育,形成数字人才集聚效应
2024年06月02日⏰星期日🗓农历四月廿六
🍉 话题
九部门提出:用3年左右时间,加快数字人才培育,形成数字人才集聚效应
人力资源社会保障部 中共中央组织部 中央网信办 国家发展改革委 教育部 科技部 工业和信息化部 财政部 国家数据局关于印发《加快数字人才培育支撑数字经济发展行动方案(2024—2026年)》的通知
九部门提出:用3年左右时间,加快数字人才培育,形成数字人才集聚效应




Cee🍴戏品

什么是数字人才
- 第一反应就是IT(挨踢)呗
- 高大上一些,可能是数字战略管理者
- 在我看来,数字人才更主要是需要大量拥有数字化思维,能够有效应用各种数字化工具,与业务有机结合,达到降本、增效、提质、控险的综合人才。
为什么需要数字人才
- 十年前,我们可能无法想象移动支付几乎消灭了现金,我们可能无法预料离开手机几乎寸步难行,十年后呢?
- 80后还在惊讶90后从小就在学电脑的时候,90后又感叹00后从小就在用手机,而10后已经从小开始学编程了,20后刚出生就在跟各种AI智能体交流了……
- 就不要再问为什么了吧。
谁需要成为数字人才
- 我。
- 所有人。
- 我们可能平时不一定会用英语,但不会英语,也很难了吧。
- 数字化思维也一样,没有掌握数字化思维,将来就跟不会英语一样。
谁需要数字人才
- 发展数字经济是国家级战略,我想我们应该反过来问一问:谁还能离得开数字人才。
- 我们要想的,不是谁需要成为数字人才,而是我需要成为哪一类数字人才。
我还有多少时间
- 3年?
- 不,没有,已经来不及了。
我需要学什么,去哪学
- 先看看上面的思维导图
- 再问问各位AI智能体
🤖 请出AI智能体
- 以下使用不同的AI大模型进行分析解读,内容仅供参考。
- AI生成内容不建议花费过多时间阅读。
提示词:近日,九部门提出:用3年左右时间,加快数字人才培育,形成数字人才集聚效应,你怎么看?请从事件源头、事件脉络、事件影响、各方反应、未来趋势几方面进行阐述,并对在校学生、职场新人、自由职业者、企业高管、创业者等不同群体分别提出10点建议,最后用表格总结呈现以上内容。
AI切瓜🔪Kimi驱动
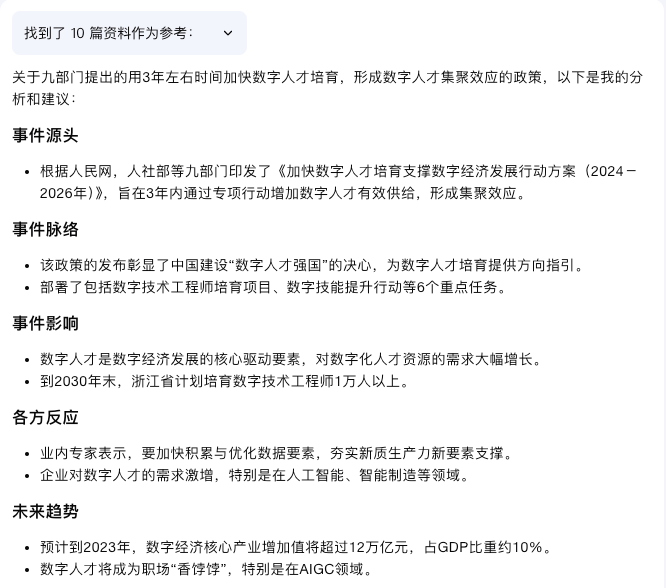
关于九部门提出的用3年左右时间加快数字人才培育,形成数字人才集聚效应的政策,以下是我的分析和建议:
事件源头
- 根据人民网,人社部等九部门印发了《加快数字人才培育支撑数字经济发展行动方案(2024-2026年)》,旨在3年内通过专项行动增加数字人才有效供给,形成集聚效应。
事件脉络
- 该政策的发布彰显了中国建设“数字人才强国”的决心,为数字人才培育提供方向指引。
- 部署了包括数字技术工程师培育项目、数字技能提升行动等6个重点任务。
事件影响
- 数字人才是数字经济发展的核心驱动要素,对数字化人才资源的需求大幅增长。
- 到2030年末,浙江省计划培育数字技术工程师1万人以上。
各方反应
- 业内专家表示,要加快积累与优化数据要素,夯实新质生产力新要素支撑。
- 企业对数字人才的需求激增,特别是在人工智能、智能制造等领域。
未来趋势
- 预计到2023年,数字经济核心产业增加值将超过12万亿元,占GDP比重约10%。
- 数字人才将成为职场“香饽饽”,特别是在AIGC领域。
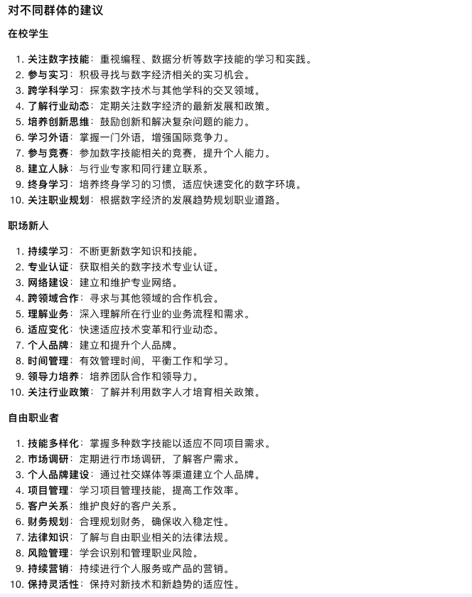
对不同群体的建议
在校学生
- 关注数字技能:重视编程、数据分析等数字技能的学习和实践。
- 参与实习:积极寻找与数字经济相关的实习机会。
- 跨学科学习:探索数字技术与其他学科的交叉领域。
- 了解行业动态:定期关注数字经济的最新发展和政策。
- 培养创新思维:鼓励创新和解决复杂问题的能力。
- 学习外语:掌握一门外语,增强国际竞争力。
- 参与竞赛:参加数字技能相关的竞赛,提升个人能力。
- 建立人脉:与行业专家和同行建立联系。
- 终身学习:培养终身学习的习惯,适应快速变化的数字环境。
- 关注职业规划:根据数字经济的发展趋势规划职业道路。
职场新人
- 持续学习:不断更新数字知识和技能。
- 专业认证:获取相关的数字技术专业认证。
- 网络建设:建立和维护专业网络。
- 跨领域合作:寻求与其他领域的合作机会。
- 理解业务:深入理解所在行业的业务流程和需求。
- 适应变化:快速适应技术变革和行业动态。
- 个人品牌:建立和提升个人品牌。
- 时间管理:有效管理时间,平衡工作和学习。
- 领导力培养:培养团队合作和领导力。
- 关注行业政策:了解并利用数字人才培育相关政策。
自由职业者
- 技能多样化:掌握多种数字技能以适应不同项目需求。
- 市场调研:定期进行市场调研,了解客户需求。
- 个人品牌建设:通过社交媒体等渠道建立个人品牌。
- 项目管理:学习项目管理技能,提高工作效率。
- 客户关系:维护良好的客户关系。
- 财务规划:合理规划财务,确保收入稳定性。
- 法律知识:了解与自由职业相关的法律法规。
- 风险管理:学会识别和管理职业风险。
- 持续营销:持续进行个人服务或产品的营销。
- 保持灵活性:保持对新技术和新趋势的适应性。
企业高管
- 数字战略:制定和实施数字转型战略。
- 人才培养:投资于员工的数字技能培训。
- 创新文化:培养企业内部的创新文化。
- 技术投资:合理投资于最新数字技术。
- 数据管理:加强数据管理和分析能力。
- 人才引进:吸引和留住数字人才。
- 政策利用:充分利用数字人才培育相关政策。
- 合作伙伴:寻找并建立数字技术合作伙伴关系。
- 市场洞察:保持对市场趋势的敏感洞察。
- 风险控制:建立风险控制和应对机制。
创业者
- 市场研究:深入研究数字经济市场的需求和机会。
- 技术专长:建立自己的技术专长和优势。
- 团队建设:组建具有数字技能的团队。
- 资金筹集:寻找合适的资金来源支持创业项目。
- 商业模式:设计创新且可行的商业模式。
- 政策利用:利用政府提供的创业支持政策。
- 网络扩展:扩展业务网络,寻找合作伙伴。
- 快速迭代:快速迭代产品,适应市场变化。
- 客户洞察:深入理解客户需求和反馈。
- 持续学习:持续学习新的数字技术和商业模式。
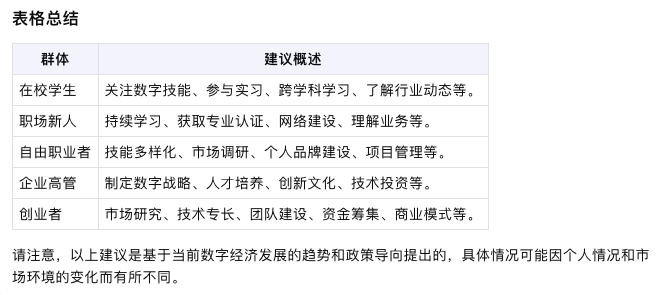
表格总结
| 群体 | 建议概述 |
|---|---|
| 在校学生 | 关注数字技能、参与实习、跨学科学习、了解行业动态等。 |
| 职场新人 | 持续学习、获取专业认证、网络建设、理解业务等。 |
| 自由职业者 | 技能多样化、市场调研、个人品牌建设、项目管理等。 |
| 企业高管 | 制定数字战略、人才培养、创新文化、技术投资等。 |
| 创业者 | 市场研究、技术专长、团队建设、资金筹集、商业模式等。 |
请注意,以上建议是基于当前数字经济发展的趋势和政策导向提出的,具体情况可能因个人情况和市场环境的变化而有所不同。
对话截图




AI切瓜🔪文心一言驱动
事件分析
事件源头
近日,九部门联合发布了一项政策,旨在通过为期3年的时间,加快数字人才的培育,并形成数字人才集聚效应。这一政策的出台,是基于当前数字化快速发展的背景下,对人才需求的迫切性和对经济发展的长远规划。
事件脉络
- 政策发布:九部门联合公布数字人才培育计划。
- 目标设定:明确在3年内加快数字人才培育,形成集聚效应。
- 实施措施:预计会有一系列配套措施出台,如教育培训、政策扶持、人才引进等。
- 效果评估:计划实施过程中会进行定期评估,确保目标达成。
事件影响
- 促进经济发展:数字人才的集聚将推动相关产业的快速发展。
- 提升就业质量:为更多人提供高质量的就业机会和职业发展路径。
- 优化产业结构:有助于推动产业结构向数字化、智能化转型。
各方反应
- 教育机构:积极响应,调整课程设置,增加与数字技能相关的培训内容。
- 企业:欢迎政策,期待更多数字人才加入,提升企业竞争力。
- 求职者:看到更多职业发展的可能性,积极提升自身数字技能。
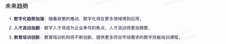
未来趋势
- 数字化趋势加强:随着政策的推动,数字化将在更多领域得到应用。
- 人才流动加剧:数字人才将成为企业争夺的焦点,人才流动将更加频繁。
- 教育培训创新:教育培训机构将不断创新,提供更多符合市场需求的数字技能培训课程。
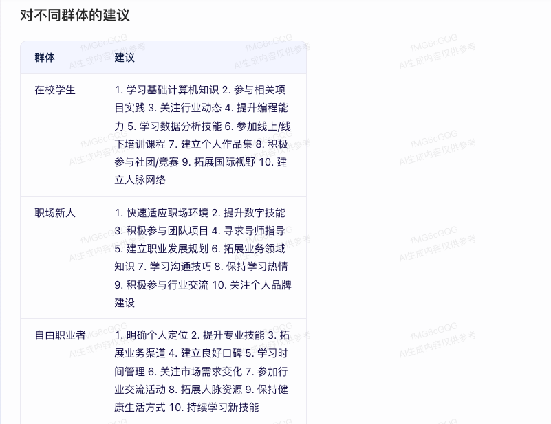
对不同群体的建议
| 群体 | 建议 |
|---|---|
| 在校学生 | 1. 学习基础计算机知识 2. 参与相关项目实践 3. 关注行业动态 4. 提升编程能力 5. 学习数据分析技能 6. 参加线上/线下培训课程 7. 建立个人作品集 8. 积极参与社团/竞赛 9. 拓展国际视野 10. 建立人脉网络 |
| 职场新人 | 1. 快速适应职场环境 2. 提升数字技能 3. 积极参与团队项目 4. 寻求导师指导 5. 建立职业发展规划 6. 拓展业务领域知识 7. 学习沟通技巧 8. 保持学习热情 9. 积极参与行业交流 10. 关注个人品牌建设 |
| 自由职业者 | 1. 明确个人定位 2. 提升专业技能 3. 拓展业务渠道 4. 建立良好口碑 5. 学习时间管理 6. 关注市场需求变化 7. 参加行业交流活动 8. 拓展人脉资源 9. 保持健康生活方式 10. 持续学习新技能 |
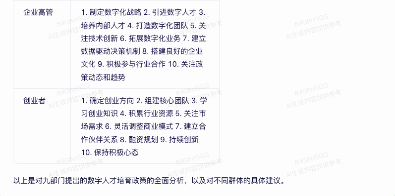
| 企业高管 | 1. 制定数字化战略 2. 引进数字人才 3. 培养内部人才 4. 打造数字化团队 5. 关注技术创新 6. 拓展数字化业务 7. 建立数据驱动决策机制 8. 搭建良好的企业文化 9. 积极参与行业合作 10. 关注政策动态和趋势 |
| 创业者 | 1. 确定创业方向 2. 组建核心团队 3. 学习创业知识 4. 积累行业资源 5. 关注市场需求 6. 灵活调整商业模式 7. 建立合作伙伴关系 8. 融资规划 9. 持续创新 10. 保持积极心态 |
以上是对九部门提出的数字人才培育政策的全面分析,以及对不同群体的具体建议。
对话截图





AI切瓜🔪秘塔驱动
事件源头与脉络
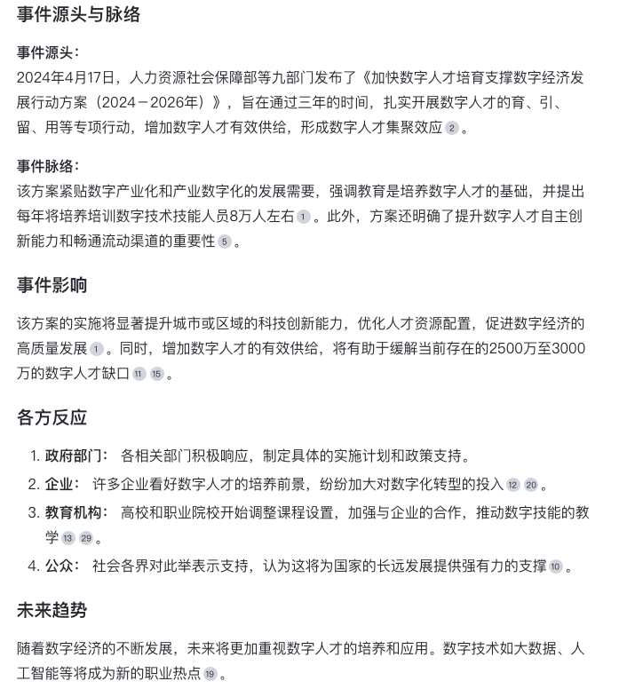
事件源头
2024年4月17日,人力资源社会保障部等九部门发布了《加快数字人才培育支撑数字经济发展行动方案(2024-2026年)》,旨在通过三年的时间,扎实开展数字人才的育、引、留、用等专项行动,增加数字人才有效供给,形成数字人才集聚效应。
事件脉络
该方案紧贴数字产业化和产业数字化的发展需要,强调教育是培养数字人才的基础,并提出每年将培养培训数字技术技能人员8万人左右。此外,方案还明确了提升数字人才自主创新能力和畅通流动渠道的重要性。
事件影响
该方案的实施将显著提升城市或区域的科技创新能力,优化人才资源配置,促进数字经济的高质量发展。同时,增加数字人才的有效供给,将有助于缓解当前存在的2500万至3000万的数字人才缺口。
各方反应
- 政府部门: 各相关部门积极响应,制定具体的实施计划和政策支持。
- 企业: 许多企业看好数字人才的培养前景,纷纷加大对数字化转型的投入。
- 教育机构: 高校和职业院校开始调整课程设置,加强与企业的合作,推动数字技能的教学。
- 公众: 社会各界对此举表示支持,认为这将为国家的长远发展提供强有力的支撑。
未来趋势
随着数字经济的不断发展,未来将更加重视数字人才的培养和应用。数字技术如大数据、人工智能等将成为新的职业热点。
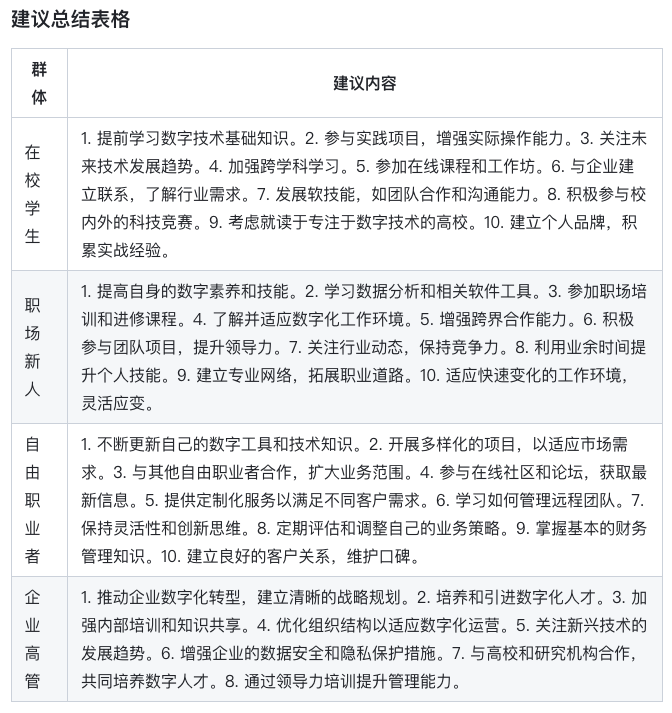
建议总结表格
| 群体 | 建议内容 |
|---|---|
| 在校学生 | 1. 提前学习数字技术基础知识。2. 参与实践项目,增强实际操作能力。3. 关注未来技术发展趋势。4. 加强跨学科学习。5. 参加在线课程和工作坊。6. 与企业建立联系,了解行业需求。7. 发展软技能,如团队合作和沟通能力。8. 积极参与校内外的科技竞赛。9. 考虑就读于专注于数字技术的高校。10. 建立个人品牌,积累实战经验。 |
| 职场新人 | 1. 提高自身的数字素养和技能。2. 学习数据分析和相关软件工具。3. 参加职场培训和进修课程。4. 了解并适应数字化工作环境。5. 增强跨界合作能力。6. 积极参与团队项目,提升领导力。7. 关注行业动态,保持竞争力。8. 利用业余时间提升个人技能。9. 建立专业网络,拓展职业道路。10. 适应快速变化的工作环境,灵活应变。 |
| 自由职业者 | 1. 不断更新自己的数字工具和技术知识。2. 开展多样化的项目,以适应市场需求。3. 与其他自由职业者合作,扩大业务范围。4. 参与在线社区和论坛,获取最新信息。5. 提供定制化服务以满足不同客户需求。6. 学习如何管理远程团队。7. 保持灵活性和创新思维。8. 定期评估和调整自己的业务策略。9. 掌握基本的财务管理知识。10. 建立良好的客户关系,维护口碑。 |
| 企业高管 | 1. 推动企业数字化转型,建立清晰的战略规划。2. 培养和引进数字化人才。3. 加强内部培训和知识共享。4. 优化组织结构以适应数字化运营。5. 关注新兴技术的发展趋势。6. 增强企业的数据安全和隐私保护措施。7. 与高校和研究机构合作,共同培养数字人才。8. 通过领导力培训提升管理能力。 |
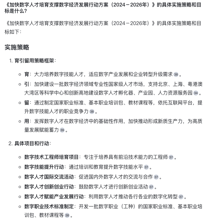
《加快数字人才培育支撑数字经济发展行动方案(2024-2026年)》的具体实施策略和目标是什么?
《加快数字人才培育支撑数字经济发展行动方案(2024-2026年)》的具体实施策略和目标如下:
实施策略
- **育引留用策略框架**:
- 育:大力培养数字技能人才,适应数字产业发展和企业转型升级需求。
- 引:加快建设一批数字经济领域专业性国家级人才市场,支持北京、上海、粤港澳大湾区等科学中心和创新高地建设数字人才孵化器、产业园、人力资源服务园。
- 留:通过制定国家职业标准、基本职业培训包、教材课程等,依托互联网平台,提升数字技能人才的职业竞争力。
- 用:发挥数字人才在数字经济中的基础性作用,加快推动形成新质生产力,为高质量发展赋能蓄力。
- 具体项目和行动:
- 数字技术工程师培育项目:专注于培养具有前沿技术能力的工程师。
- 数字技能提升行动:通过培训和教育提升数字技能水平。
- 数字人才国际交流活动:促进国内外数字人才的交流与合作。
- 数字人才创新创业行动:鼓励数字人才进行创新创业活动。
- 数字人才赋能产业发展行动:利用数字人才推动各行各业的数字化转型。
- **数字职业技术标准制定**:开发一批数字职业(工种)的国家职业标准、基本职业培训包、教材课程等。
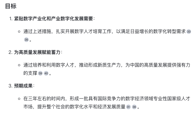
目标- 紧贴数字产业化和产业数字化发展需要:
- 通过上述措施,扎实开展数字人才培育工作,以满足日益增长的数字化转型需求。
- 为高质量发展赋能蓄力:
- 通过培养和利用数字人才,推动形成新质生产力,为中国的高质量发展提供强有力的支撑。
- 预期成果:
- 在三年左右的时间内,形成一批具有国际竞争力的数字经济领域专业性国家级人才市场,提升整个社会的数字化水平和经济发展质量。
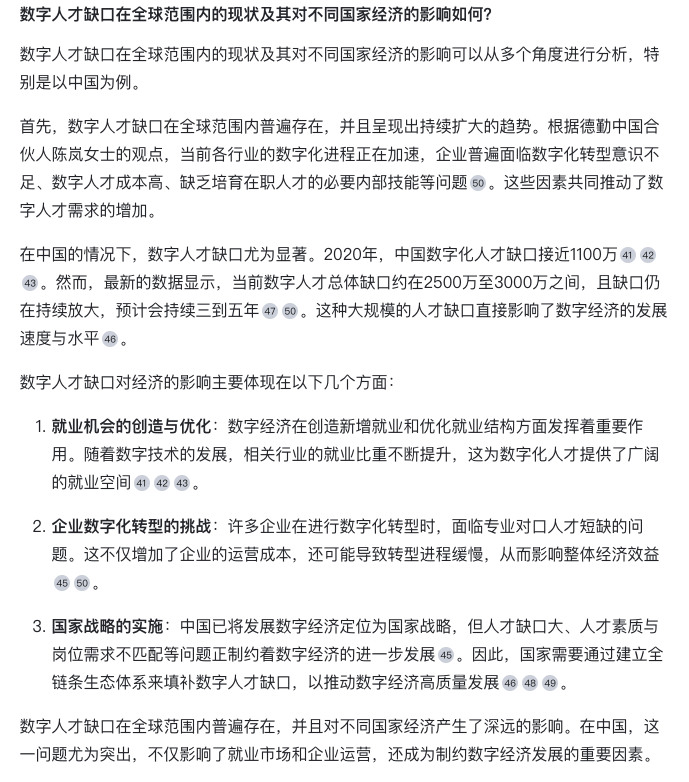
数字人才缺口在全球范围内的现状及其对不同国家经济的影响如何?
数字人才缺口在全球范围内的现状及其对不同国家经济的影响可以从多个角度进行分析,特别是以中国为例。
首先,数字人才缺口在全球范围内普遍存在,并且呈现出持续扩大的趋势。根据德勤中国合伙人陈岚女士的观点,当前各行业的数字化进程正在加速,企业普遍面临数字化转型意识不足、数字人才成本高、缺乏培育在职人才的必要内部技能等问题。这些因素共同推动了数字人才需求的增加。
在中国的情况下,数字人才缺口尤为显著。2020年,中国数字化人才缺口接近1100万。然而,最新的数据显示,当前数字人才总体缺口约在2500万至3000万之间,且缺口仍在持续放大,预计会持续三到五年。这种大规模的人才缺口直接影响了数字经济的发展速度与水平。
数字人才缺口对经济的影响主要体现在以下几个方面:
- 就业机会的创造与优化:数字经济在创造新增就业和优化就业结构方面发挥着重要作用。随着数字技术的发展,相关行业的就业比重不断提升,这为数字化人才提供了广阔的就业空间。
- 企业数字化转型的挑战:许多企业在进行数字化转型时,面临专业对口人才短缺的问题。这不仅增加了企业的运营成本,还可能导致转型进程缓慢,从而影响整体经济效益。
- 国家战略的实施:中国已将发展数字经济定位为国家战略,但人才缺口大、人才素质与岗位需求不匹配等问题正制约着数字经济的进一步发展。因此,国家需要通过建立全链条生态体系来填补数字人才缺口,以推动数字经济高质量发展。
数字人才缺口在全球范围内普遍存在,并且对不同国家经济产生了深远的影响。在中国,这一问题尤为突出,不仅影响了就业市场和企业运营,还成为制约数字经济发展的重要因素。
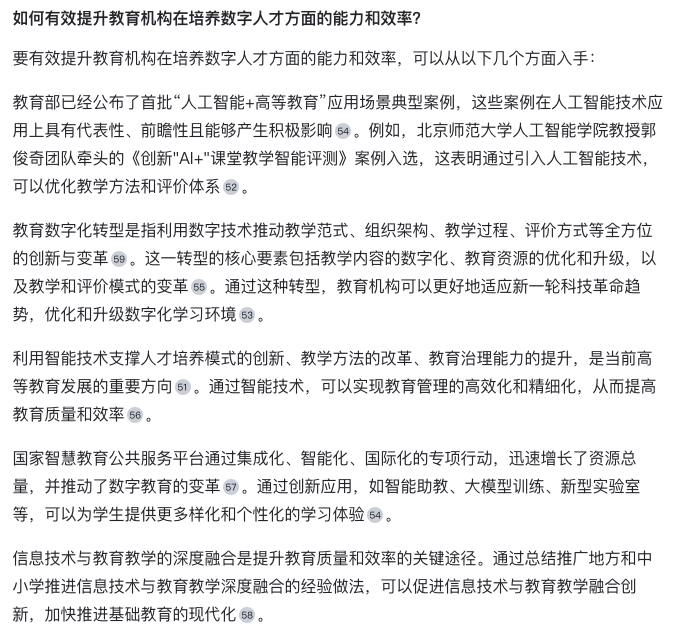
如何有效提升教育机构在培养数字人才方面的能力和效率?
要有效提升教育机构在培养数字人才方面的能力和效率,可以从以下几个方面入手:
教育部已经公布了首批“人工智能+高等教育”应用场景典型案例,这些案例在人工智能技术应用上具有代表性、前瞻性且能够产生积极影响。例如,北京师范大学人工智能学院教授郭俊奇团队牵头的《创新”AI+”课堂教学智能评测》案例入选,这表明通过引入人工智能技术,可以优化教学方法和评价体系。
教育数字化转型是指利用数字技术推动教学范式、组织架构、教学过程、评价方式等全方位的创新与变革。这一转型的核心要素包括教学内容的数字化、教育资源的优化和升级,以及教学和评价模式的变革。通过这种转型,教育机构可以更好地适应新一轮科技革命趋势,优化和升级数字化学习环境。
利用智能技术支撑人才培养模式的创新、教学方法的改革、教育治理能力的提升,是当前高等教育发展的重要方向。通过智能技术,可以实现教育管理的高效化和精细化,从而提高教育质量和效率。
国家智慧教育公共服务平台通过集成化、智能化、国际化的专项行动,迅速增长了资源总量,并推动了数字教育的变革。通过创新应用,如智能助教、大模型训练、新型实验室等,可以为学生提供更多样化和个性化的学习体验。
信息技术与教育教学的深度融合是提升教育质量和效率的关键途径。通过总结推广地方和中小学推进信息技术与教育教学深度融合的经验做法,可以促进信息技术与教育教学融合创新,加快推进基础教育的现代化。
在数字化转型过程中,企业如何平衡技术创新与人才培养的关系?
在数字化转型过程中,企业需要平衡技术创新与人才培养的关系,这是一个复杂且多层次的问题。以下是一些关键策略和建议:
中小企业在数字化转型过程中面临人才不足的问题,因此建议从构建多层次数字化转型人才教育培养体系入手。这包括基础教育、职业培训、继续教育等多个层次,以确保企业在不同阶段都能获得所需的人才。
通过校企合作深度共建,可以有效地解决企业在数字化转型过程中的人才选拔问题。这种合作不仅可以为企业输送刚需的技术人才,还可以通过实践教学让学生提前了解企业需求,从而更好地满足企业的实际需求。
在人才培养过程中,企业应内外协作,优势互补,合力推动三个层次的数字化人才培养。这包括企业内部的培训与发展,以及与外部教育机构的合作,形成一个全方位的人才培养生态系统。
企业应进行数字化人才盘点,并根据企业转型痛点与需求进行评价与识别。通过这种方式,企业可以明确当前的人才储备情况,并制定相应的战略规划,以确保在关键岗位上有足够的技术人才支持企业的数字化转型。
企业应强化数字化转型人才储备,完善数字化转型技能。这包括对现有员工进行数字化技能培训,以及吸引和引进具有数字化背景的高端人才。
在国家政策引导和市场需求的双驱动下,企业应以创新应用为导向,培养应用型、复合型、创新型人才。这些人才能够推动科技创新与产业转型发展,是企业在数字化转型过程中不可或缺的力量。
在数字化转型的关键时期,企业还需要关注领导力的发展。通过制定针对不同类型领导者的差异化发展策略,可以确保企业在转型过程中有强有力的领导核心。
自由职业者如何在快速变化的技术环境中保持竞争力和适应性?
自由职业者在快速变化的技术环境中保持竞争力和适应性需要采取多种策略和措施。以下是一些关键的建议:
自由职业者需要不断地学习新的知识和技能,以适应市场需求的变化。保持学习的状态是保持竞争力的关键。例如,掌握最新的行业趋势、技术工具和软件等。
提升自己的专业技能和拿单能力是非常重要的。这不仅能帮助你获得更多的工作机会,还能提高你的服务质量。选择适合的行业,并在此基础上培养和提升专业能力,对于成为一个成功的自由职业者至关重要。
与客户建立良好的关系,不仅可以帮助你获得更多的工作机会,还可以通过客户的反馈来不断提升自己的服务质量。良好的客户关系也是展示你的技能和经验的重要途径。
作为自由职业者,必须掌握多种技能,如写作、营销、网络连接、英语、财务管理和精力管理等。这些技能不仅能帮助你在不同领域中找到机会,还能提高你的综合竞争力。
自我充电是成为顶尖自由职业者的必备软技能之一。通过不断学习和实践,提升自己的专业知识和处理工作的能力。
互联网对自由职业产生了深远的影响,许多之前不能自由职业的业务现在也可以自由职业了。了解并适应这些变革,将有助于自由职业者在竞争中脱颖而出。
在日益饱和的市场中,自由职业者需要保持高度的灵活性和适应性,及时调整自己的策略和方法,以应对不断变化的市场环境。
对话截图

















AI切瓜🔪讯飞星火驱动
事件源头
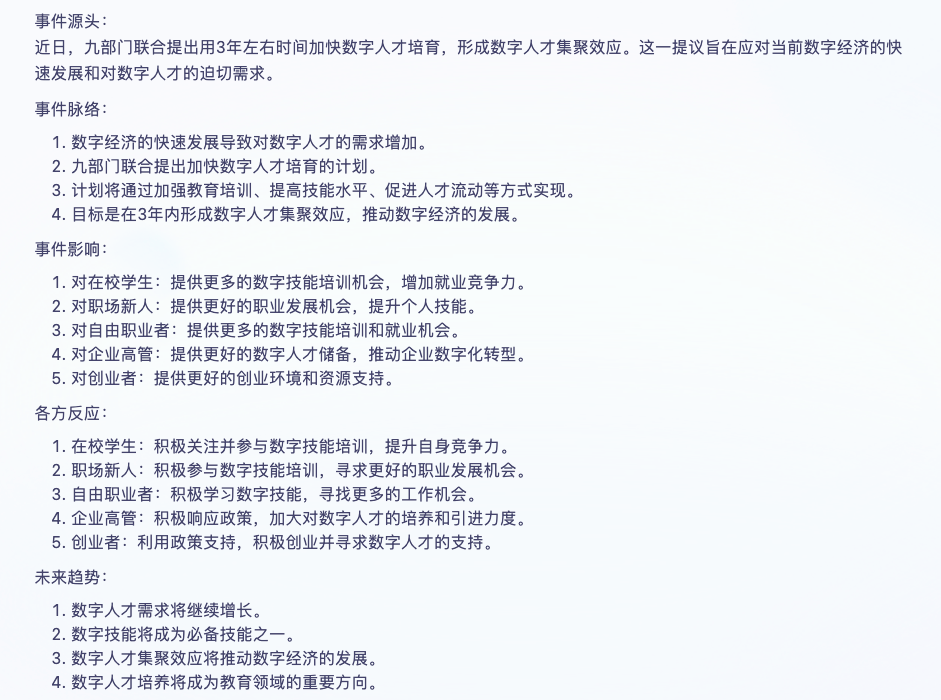
近日,九部门联合提出用3年左右时间加快数字人才培育,形成数字人才集聚效应。这一提议旨在应对当前数字经济的快速发展和对数字人才的迫切需求。
事件脉络
- 数字经济的快速发展导致对数字人才的需求增加。
- 九部门联合提出加快数字人才培育的计划。
- 计划将通过加强教育培训、提高技能水平、促进人才流动等方式实现。
- 目标是在3年内形成数字人才集聚效应,推动数字经济的发展。
事件影响
- 对在校学生:提供更多的数字技能培训机会,增加就业竞争力。
- 对职场新人:提供更好的职业发展机会,提升个人技能。
- 对自由职业者:提供更多的数字技能培训和就业机会。
- 对企业高管:提供更好的数字人才储备,推动企业数字化转型。
- 对创业者:提供更好的创业环境和资源支持。
各方反应
- 在校学生:积极关注并参与数字技能培训,提升自身竞争力。
- 职场新人:积极参与数字技能培训,寻求更好的职业发展机会。
- 自由职业者:积极学习数字技能,寻找更多的工作机会。
- 企业高管:积极响应政策,加大对数字人才的培养和引进力度。
- 创业者:利用政策支持,积极创业并寻求数字人才的支持。
未来趋势
- 数字人才需求将继续增长。
- 数字技能将成为必备技能之一。
- 数字人才集聚效应将推动数字经济的发展。
- 数字人才培养将成为教育领域的重要方向。
建议表格
| 群体 | 建议1 | 建议2 | 建议3 | 建议4 | 建议5 | 建议6 | 建议7 | 建议8 | 建议9 | 建议10 |
|---|---|---|---|---|---|---|---|---|---|---|
| 在校学生 | 参加数字技能培训课程 | 关注行业动态,了解市场需求 | 参与实践项目,积累经验 | 建立个人品牌,展示技能 | 参加相关竞赛,提升能力 | 加入专业社群,拓展人脉 | 寻找实习机会,提前适应职场 | 学习跨学科知识,增强综合能力 | 制定职业规划,明确发展方向 | 保持好奇心和学习态度,不断进步 |
| 职场新人 | 参加数字技能培训课程 | 关注行业动态,了解市场需求 | 参与实践项目,积累经验 | 建立个人品牌,展示技能 | 参加相关竞赛,提升能力 | 加入专业社群,拓展人脉 | 寻找实习机会,提前适应职场 | 学习跨学科知识,增强综合能力 | 制定职业规划,明确发展方向 | 保持好奇心和学习态度,不断进步 |
| 自由职业者 | 参加数字技能培训课程 | 关注行业动态,了解市场需求 | 参与实践项目,积累经验 | 建立个人品牌,展示技能 | 参加相关竞赛,提升能力 | 加入专业社群,拓展人脉 | 寻找实习机会,提前适应职场 | 学习跨学科知识,增强综合能力 | 制定职业规划,明确发展方向 | 保持好奇心和学习态度,不断进步 |
| 企业高管 | 加强内部数字人才培养计划 | 引进外部优秀人才 | 推动企业数字化转型 | 加强与高校和研究机构的合作 | 建立激励机制,吸引和留住人才 | 提供持续的职业发展机会 | 鼓励员工创新和创业 | 加强团队协作和沟通 | 建立企业文化,吸引优秀人才 | 关注行业趋势,及时调整战略 |
| 创业者 | 利用政策支持,积极创业 | 寻找合适的合伙人和团队成员 | 关注市场需求,找准定位 | 建立良好的品牌形象和口碑 | 加强市场营销和推广 | 寻找合适的融资渠道 | 建立有效的商业模式和盈利模式 | 加强与投资者和合作伙伴的关系管理 | 关注竞争对手和市场变化 | 保持创新思维和敏锐的市场洞察力 |
对话截图


AI切瓜🔪豆包驱动
以下是对该事件的分析和建议:
事件源头
随着数字经济的快速发展,数字人才的需求日益增长。为了满足这一需求,九部门提出了加快数字人才培育的行动方案。
事件脉络
2024 年 4 月 17 日,人社部等九部门发布了《加快数字人才培育支撑数字经济发展行动方案(2024-2026 年)》,提出用 3 年左右时间,扎实开展数字人才育、引、留、用等专项行动。
事件影响
- 促进数字经济发展:数字人才的培育将为数字经济的发展提供有力支撑,推动数字技术创新和应用,促进经济增长。
- 提升就业质量:数字人才的需求增加将创造更多的就业机会,提高就业质量,吸引更多人投身数字领域。
- 推动产业升级:数字人才的集聚将促进传统产业的数字化转型,推动产业升级和创新发展。
- 增强国家竞争力:在全球数字经济竞争中,拥有高素质的数字人才将增强国家的竞争力。
各方反应
- 政府部门:积极推动数字人才培育工作,出台相关政策和措施,加大投入和支持力度。
- 企业:重视数字人才的培养和引进,加强与高校、培训机构的合作,提高员工的数字技能。
- 教育机构:调整课程设置,加强数字人才培养,与企业合作开展实践教学,提高学生的实际操作能力。
- 个人:关注数字经济发展趋势,积极提升自身数字技能,适应市场需求。
未来趋势
- 数字人才需求持续增长:随着数字经济的不断发展,对数字人才的需求将继续增加。
- 人才培养更加注重实践能力:未来的数字人才培养将更加注重实践能力的培养,加强与企业的合作,提供更多的实践机会。
- 跨领域人才培养:数字经济涉及多个领域,未来需要培养更多跨领域的数字人才,具备综合素质和创新能力。
- 国际竞争加剧:在数字经济领域,国际竞争将加剧,各国将加大对数字人才的培养和吸引力度。
对不同群体的建议
| 群体 | 建议 |
|---|---|
| 在校学生 | 1. 选择与数字经济相关的专业。2. 积极参加实践活动,提高实际操作能力。3. 关注行业动态,不断学习新知识。4. 参加数字技能培训课程。5. 考取相关证书,增加竞争力。6. 参与创新创业项目,培养创新能力。7. 建立人际关系网络,与同行交流经验。8. 提高英语水平,便于国际交流。9. 锻炼团队合作能力,适应职场需求。10. 培养解决问题的能力,提高综合素质。 |
| 职场新人 | 1. 学习数字技能,提升专业能力。2. 主动参与项目,积累经验。3. 与同事合作,提高团队协作能力。4. 关注行业动态,保持学习状态。5. 建立个人品牌,提升影响力。6. 接受新的挑战,拓展职业发展空间。7. 与导师或前辈交流,获取经验和建议。8. 提高沟通能力,便于与不同部门协作。9. 学会时间管理,提高工作效率。10. 保持积极心态,应对职场压力。 |
| 自由职业者 | 1. 提升自身数字技能,满足市场需求。2. 建立个人品牌,提高知名度。3. 拓展客户资源,扩大业务范围。4. 关注行业动态,及时调整业务方向。5. 与其他自由职业者合作,共同完成项目。6. 提高自我管理能力,保证工作效率。7. 加强知识产权保护意识。8. 提供优质服务,树立良好口碑。9. 利用社交媒体平台,宣传自己的业务。10. 不断学习新知识,保持竞争力。 |
| 企业高管 | 1. 重视数字人才培养,制定人才发展计划。2. 建立数字化团队,推动企业数字化转型。3. 鼓励员工创新,提供创新支持和奖励。4. 加强与高校、培训机构的合作,培养定制化人才。5. 提供良好的工作环境和福利待遇,吸引和留住人才。6. 推动跨部门合作,促进数字技术与业务的融合。7. 关注行业动态,及时调整企业发展战略。8. 建立数据驱动的决策机制,提高企业管理效率。9. 加强企业数字化文化建设,提高员工数字素养。1 |
对话截图



