发展新质生产力
2024年06月04日⏰星期二🗓农历四月廿八
🍉 话题
《求是》杂志发表习近平总书记重要文章《发展新质生产力是推动高质量发展的内在要求和重要着力点》
习近平:发展新质生产力是推动高质量发展的内在要求和重要着力点
习近平:发展新质生产力是推动高质量发展的内在要求和重要着力点.pdf
《求是》杂志发表习近平总书记重要文章《发展新质生产力是推动高质量发展的内在要求和重要着力点》
《求是》杂志发表习近平总书记重要文章《发展新质生产力是推动高质量发展的内在要求和重要着力点》.pdf
Cee🍴戏品
什么是新质生产力
- 新质生产力,指的是以信息技术、生物技术、新材料技术、新能源技术等为代表的新兴科技,以及与之相关的生产方式、组织方式和商业模式。
- 它具有创新性、渗透性、倍增性和可持续性等特点,能够极大地提高生产效率,推动社会进步。
- 概括地说:新质生产力是创新起主导作用,摆脱传统经济增长方式、生产力发展路径,具有高科技、高效能、高质量特征,符合新发展理念的先进生产力质态。
- 基本内涵:它由技术革命性突破、生产要素创新性配置、产业深度转型升级而催生。以劳动者、劳动资料、劳动对象及其优化组合的跃升为基本内涵。
- 核心标志:以全要素生产率大幅提升为核心标志,特点是创新,关键在质优,本质是先进生产力。
新质生产力的理论公式
- 生产力1.0时代,传统的生产力公式:
生产力 =
劳动力 + 劳动工具 + 劳动对象 - 生产力2.0时代,将科学技术同生产力各要素相结合的生产力公式:
生产力 =
科学技术 × (劳动力 + 劳动工具 + 劳动对象 + 生产管理) - 生产力3.0时代,以新质生产力为具体表现形式的生产力公式:
生产力 =
(科学技术 革命性突破 + 生产要素 创新性配置 + 产业 深度转型升级 ) × (劳动力 + 劳动工具 + 劳动对象) 优化组合
新质生产力的关键时间线
2023年9月,习近平总书记在黑龙江考察时提出了“新质生产力”这一全新概念。新质生产力是马克思主义生产力理论在当代中国的新发展。
2023年12月,中央经济工作会议强调,要以科技创新推动产业创新,特别是以颠覆性技术和前沿技术催生新产业、新模式、新动能,发展新质生产力,明确了新质生产力的实现载体。
2024年1月31日,习近平总书记在主持中央政治局第十一次集体学习时发表了重要讲话,强调发展新质生产力是推动高质量发展的内在要求和重要着力点。他从理论和实践结合上系统阐明了新质生产力的科学内涵,并深刻指出发展新质生产力的重大意义。习近平在中共中央政治局第十一次集体学习时强调:加快发展新质生产力 扎实推进高质量发展
2024年1月,省级地方两会相继召开。截至1月30日,广东、上海、浙江、江苏、安徽、河北、四川、重庆、湖南等10余个省份在政府工作报告中提出发展新质生产力。

2024年3月20日,在湖南长沙召开的新时代推动中部地区崛起座谈会上,习近平总书记再次强调了发展新质生产力的重要性。
2024年6月1日,第11期《求是》杂志发表习近平总书记的重要文章《发展新质生产力是推动高质量发展的内在要求和重要着力点》。
怎么衡量新质生产力
| 一级 | 二级 | 序号 | 三级 | 解释 | 单位 | 属性 |
|---|---|---|---|---|---|---|
| 科技生产力 | 创新生产力 | A1 | 创新研发 | 国内专利授予数 | 个 | + |
| A2 | 创新产业 | 高技术产业业务收入 | 万元 | + | ||
| A3 | 创新产品 | 规上工业企业产业创新经费 | 万元 | + | ||
| 技术生产力 | A4 | 技术效率 | 规上工业企业劳动生产率 | % | + | |
| A5 | 技术研发 | 规上工业企业R&D人员全时当量 | h | + | ||
| A6 | 技术生产 | 机器人安装原始密度 | % | + | ||
| 绿色生产力 | 资源节约型生产力 | B1 | 能源强度 | 能源消费量/国内生产总值 | % | - |
| B2 | 能源结构 | 化石能源消费量/国内生产总值 | % | - | ||
| B3 | 用水强度 | 工业用水量/国内生产总值 | % | - | ||
| 环境友好型生产力 | B4 | 废物利用 | 工业固废物综合利用量/产生量 | % | + | |
| B5 | 废水排放 | 工业废水排放/国内生产总值 | % | - | ||
| B6 | 废气排放 | 工业SO2排放/国内生产总值 | % | - | ||
| 数字生产力 | 数字产业生产力 | C1 | 电子信息制造 | 集成电路产量 | 万 | + |
| C2 | 电信业务通讯 | 电信业务总量 | 万元 | + | ||
| 产业数字生产力 | C3 | 网络普及率 | 互联网带宽接入端口数 | 个 | + | |
| C4 | 软件服务 | 软件业务收入 | 人 | + | ||
| C5 | 数字信息 | 光缆线路长度/地区面积 | m | + | ||
| C6 | 电子商务 | 电子商务销售额 | 万元 | + |
参考文献:卢江,郭子昂,王煜萍.新质生产力发展水平、区域差异与提升路径[J/OL].重庆大学学报(社会科学版):1-16[2024-03-22].
含 3 个一级指标、6 个二级指标和 18 个三级指标的综合体系,采用改进的熵权-TOPSIS 方法对指标进行赋权
对于新质生产力,我要关注什么
- 产业结构的变化
- 传统产业衰退——传统行业就业岗位减少
- 新兴产业崛起——新兴行业高质量人才需求旺盛
- 个人技能的提升
- 信息化思维是基本能力
- 数字化技能是加分项
- 隐私保护和数据安全
- 再来问问各位AI智能体
🤖 请出AI智能体
- 以下使用不同的AI大模型进行分析解读,内容仅供参考。
- AI生成内容不建议花费过多时间阅读。
- 因为Kimi和讯飞星火的罢工,本次特邀腾讯元宝和百度橙派两位嘉宾。
提示词:近日,《求是》杂志发表习近平总书记重要文章《发展新质生产力是推动高质量发展的内在要求和重要着力点》,你怎么看?请从事件源头、事件脉络、事件影响、各方反应、未来趋势几方面进行阐述,并对在校学生、职场新人、自由职业者、企业高管、创业者等不同群体分别提出10点建议,最后用表格总结呈现以上内容。
AI切瓜🔪文心一言驱动
事件分析
事件源头
近日,《求是》杂志发表了习近平总书记的重要文章《发展新质生产力是推动高质量发展的内在要求和重要着力点》。这篇文章是习近平总书记对当前中国经济社会发展趋势的深刻洞察,特别是对高质量发展道路上的重要理论创新和实践指导。
事件脉络
- 文章强调新时代以来,党中央推动高质量发展成为全党全社会的共识和自觉行动。
- 文章指出制约高质量发展的因素仍大量存在,需高度重视并切实解决。
- 文章提出新质生产力的概念,强调其是推动高质量发展的内在要求和重要着力点。
- 文章详细阐述了新质生产力的特点、作用和发展路径。
事件影响
- 对国家层面:文章为高质量发展提供了理论支撑和实践指导,有助于国家制定更加科学的发展战略和政策。
- 对社会层面:文章提高了公众对高质量发展的认识和理解,激发了社会各界推动高质量发展的积极性和创造力。
- 对企业层面:文章指导企业转变发展方式,加强科技创新和产业升级,提高企业竞争力和可持续发展能力。
各方反应
- 学术界:专家学者对文章进行了深入研究,认为文章对新质生产力的阐述具有重要的理论价值和实践意义。
- 企业界:企业家们纷纷表示将积极响应文章号召,加强科技创新和产业升级,推动企业高质量发展。
- 社会公众:广大公众对文章表示关注和支持,认为文章提出的理念有助于推动社会进步和发展。
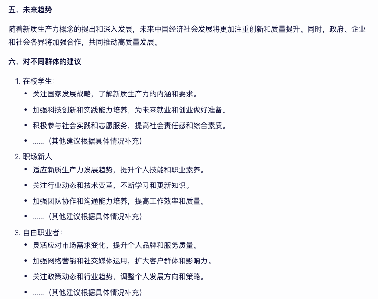
未来趋势
随着新质生产力概念的提出和深入发展,未来中国经济社会发展将更加注重创新和质量提升。同时,政府、企业和社会各界将加强合作,共同推动高质量发展。
对不同群体的建议
1. 在校学生
- 关注国家发展战略,了解新质生产力的内涵和要求。
- 加强科技创新和实践能力培养,为未来就业和创业做好准备。
- 积极参与社会实践和志愿服务,提高社会责任感和综合素质。
- ……(其他建议根据具体情况补充)
2. 职场新人
- 适应新质生产力发展趋势,提升个人技能和职业素养。
- 关注行业动态和技术变革,不断学习和更新知识。
- 加强团队协作和沟通能力培养,提高工作效率和质量。
- ……(其他建议根据具体情况补充)
3. 自由职业者
- 灵活应对市场需求变化,提升个人品牌和服务质量。
- 加强网络营销和社交媒体运用,扩大客户群体和影响力。
- 关注政策动态和行业趋势,调整个人发展方向和策略。
- ……(其他建议根据具体情况补充)
4. 企业高管
- 制定符合新质生产力要求的企业发展战略和规划。
- 加强科技创新和产业升级投入,提升企业核心竞争力。
- 优化企业管理和运营机制,提高生产效率和经济效益。
- ……(其他建议根据具体情况补充)
5. 创业者
- 把握新质生产力带来的创业机遇和挑战。
- 加强市场调研和用户需求分析,明确产品定位和商业模式。
- 组建高效协作的创业团队,共同实现创业目标。
- ……(其他建议根据具体情况补充)
总结表格
| 类别 | 内容 |
|---|---|
| 事件源头 | 《求是》杂志发表习近平总书记重要文章 |
| 事件脉络 | 文章强调高质量发展和新质生产力的重要性 |
| 事件影响 | 提高公众认识,指导国家、社会和企业发展 |
| 各方反应 | 学术界、企业界和公众积极响应 |
| 未来趋势 | 更加注重创新和质量提升,共同推动高质量发展 |
| 对在校学生建议 | 关注国家战略、加强科技创新和实践能力培养等 |
| 对职场新人建议 | 适应新质生产力发展趋势、提升技能和职业素养等 |
| 对自由职业者建议 | 灵活应对市场变化、加强网络营销等 |
| 对企业高管建议 | 制定发展战略、加强科技创新和产业升级等 |
| 对创业者建议 | 把握机遇、加强市场调研和团队建设等 |
对话截图




AI切瓜🔪腾讯元宝驱动
小程序查看

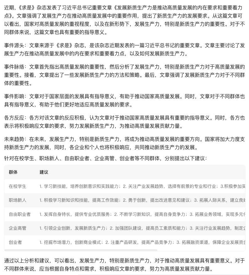
近期,《求是》杂志发表了习近平总书记重要文章《发展新质生产力是推动高质量发展的内在要求和重要着力点》。文章强调了发展生产力在推动高质量发展中的重要作用,提出了新质生产力的发展要求。从这篇文章可以看出,国家对高质量发展的重视程度,以及在新形势下,发展生产力,特别是新质生产力的重要性。对于不同群体来说,这篇文章也具有重要的指导意义。
事件源头
文章来源于《求是》杂志,是该杂志近期发表的一篇习近平总书记的重要文章。文章主要讨论了发展生产力在推动高质量发展中的内在要求和重要着力点,以及如何发展新质生产力。
事件脉络
文章首先指出高质量发展的重要性,然后分析了发展生产力,特别是新质生产力对于高质量发展的重要性。接着,文章提出了一些发展新质生产力的方法和策略。最后,文章强调了发展新质生产力对于不同群体的重要性。
事件影响
文章对于国家层面的发展具有指导意义,有助于推动国家高质量发展。同时,文章对于不同群体也具有指导意义,有助于他们更好地适应高质量发展的要求。
各方反应
各方对该文章的反应积极,认为文章对于推动国家高质量发展具有重要的指导意义。同时,各方也表示将积极响应文章的要求,努力发展新质生产力,为推动高质量发展贡献力量。
未来趋势
在未来,发展生产力,特别是新质生产力,将成为推动高质量发展的重要方向。国家将加大力度支持新质生产力的发展,同时,各企业和个人也将积极响应,共同推动新质生产力的发展。
对不同群体的建议
针对在校学生、职场新人、自由职业者、企业高管、创业者等不同群体,分别提出以下建议:
| 群体 | 建议 |
|---|---|
| 在校学生 | 1. 学习新技能,培养创新意识和实践能力;2. 关注产业发展趋势,选择有前景的专业和行业;3.积极参加实习和实践,了解企业实际需求;4. 培养跨学科能力,增强综合素质。 |
| 职场新人 | 1. 积极学习新知识和技能,提高工作效能;2. 勇于创新,提出改进意见和建议;3. 拓展人际关系,建立良好的合作网络;4. 关注行业发展趋势,为职业发展做好规划。 |
| 自由职业者 | 1. 发挥自身特长,提供专业优质服务;2. 不断学习新知识,提高自身竞争力;3. 拓展业务领域,实现多元化发展;4. 建立良好的客户关系,提高客户满意度。 |
| 企业高管 | 1. 引领企业创新,发展新质生产力;2. 加强团队建设,提高员工素质和能力;3. 关注行业发展趋势,制定企业发展战略;4. 提高企业治理能力,推动企业发展。 |
| 创业者 | 1. 挖掘市场潜力,创新商业模式;2. 注重产品研发,提高产品竞争力;3. 拓展融资渠道,保障企业发展资金;4. 加强团队建设,吸引优秀人才加入。 |
通过以上分析和建议,可以看出,发展生产力,特别是新质生产力,对于推动高质量发展具有重要意义。对于不同群体来说,应当根据自身特点和需求,积极响应文章的要求,努力为高质量发展贡献力量。
对话截图


AI切瓜🔪秘塔驱动
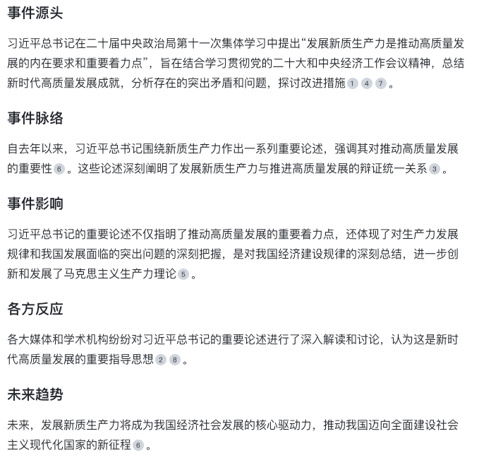
事件源头
习近平总书记在二十届中央政治局第十一次集体学习中提出“发展新质生产力是推动高质量发展的内在要求和重要着力点”,旨在结合学习贯彻党的二十大和中央经济工作会议精神,总结新时代高质量发展成就,分析存在的突出矛盾和问题,探讨改进措施。
事件脉络
自去年以来,习近平总书记围绕新质生产力作出一系列重要论述,强调其对推动高质量发展的重要性。这些论述深刻阐明了发展新质生产力与推进高质量发展的辩证统一关系。
事件影响
习近平总书记的重要论述不仅指明了推动高质量发展的重要着力点,还体现了对生产力发展规律和我国发展面临的突出问题的深刻把握,是对我国经济建设规律的深刻总结,进一步创新和发展了马克思主义生产力理论。
各方反应
各大媒体和学术机构纷纷对习近平总书记的重要论述进行了深入解读和讨论,认为这是新时代高质量发展的重要指导思想。
未来趋势
未来,发展新质生产力将成为我国经济社会发展的核心驱动力,推动我国迈向全面建设社会主义现代化国家的新征程。
建议总结表格
| 群体 | 建议1 | 建议2 | 建议3 | 建议4 | 建议5 | 建议6 | 建议7 | 建议8 | 建议9 | 建议10 |
|---|---|---|---|---|---|---|---|---|---|---|
| 在校学生 | 学习新质生产力相关知识 | 参与实践项目 | 提升创新能力 | 加强理论学习 | 关注国家政策动向 | 培养团队合作精神 | 提前规划职业生涯 | 增强自我管理能力 | 积极参与社会实践 | 保持终身学习的态度 |
| 职场新人 | 快速适应职场环境 | 学习专业技能 | 建立良好人际关系 | 提升沟通能力 | 关注行业发展趋势 | 培养解决问题的能力 | 提前规划职业生涯 | 增强自我管理能力 | 积极参与团队合作 | 保持积极的心态 |
| 自由职业者 | 提升专业技能 | 开拓多元化业务渠道 | 增强市场洞察力 | 提升沟通能力 | 关注行业发展趋势 | 培养解决问题的能力 | 提前规划职业生涯 | 增强自我管理能力 | 积极参与社会实践 | 保持终身学习的态度 |
| 企业高管 | 提升领导力和决策能力 | 关注国家政策动向 | 增强市场洞察力 | 提升沟通能力 | 培养团队合作精神 | 提前规划企业发展战略 | 增强自我管理能力 | 积极参与社会实践 | 保持积极的心态 | 提升创新能力 |
| 创业者 | 快速适应市场变化 | 提升创新能力 | 增强市场洞察力 | 提升沟通能力 | 关注行业发展趋势 | 培养解决问题的能力 | 提前规划创业项目 | 增强自我管理能力 | 积极参与社会实践 | 保持终身学习的态度 |
通过以上建议,可以帮助不同群体更好地理解和贯彻习近平总书记关于发展新质生产力的重要论述,从而推动高质量发展。
秘塔思维导图
以下是秘塔自动生成的思维导图

对话截图




AI切瓜🔪豆包驱动
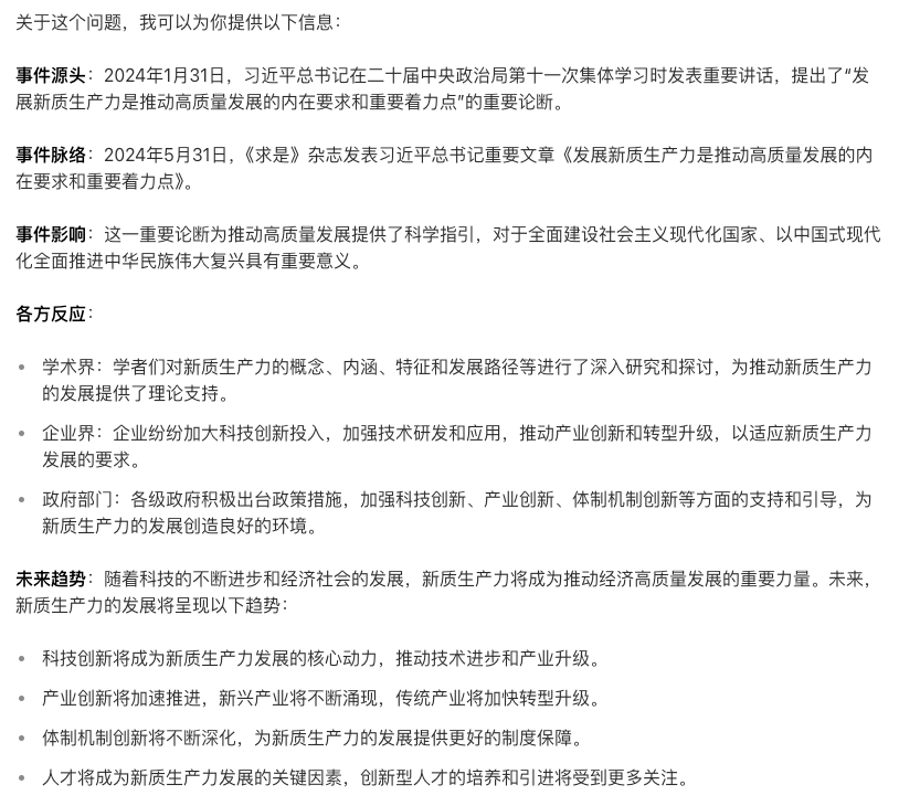
关于这个问题,我可以为你提供以下信息:
事件源头
2024年1月31日,习近平总书记在二十届中央政治局第十一次集体学习时发表重要讲话,提出了“发展新质生产力是推动高质量发展的内在要求和重要着力点”的重要论断。
事件脉络
2024年5月31日,《求是》杂志发表习近平总书记重要文章《发展新质生产力是推动高质量发展的内在要求和重要着力点》。
事件影响
这一重要论断为推动高质量发展提供了科学指引,对于全面建设社会主义现代化国家、以中国式现代化全面推进中华民族伟大复兴具有重要意义。
各方反应
- 学术界:学者们对新质生产力的概念、内涵、特征和发展路径等进行了深入研究和探讨,为推动新质生产力的发展提供了理论支持。
- 企业界:企业纷纷加大科技创新投入,加强技术研发和应用,推动产业创新和转型升级,以适应新质生产力发展的要求。
- 政府部门:各级政府积极出台政策措施,加强科技创新、产业创新、体制机制创新等方面的支持和引导,为新质生产力的发展创造良好的环境。
未来趋势
随着科技的不断进步和经济社会的发展,新质生产力将成为推动经济高质量发展的重要力量。未来,新质生产力的发展将呈现以下趋势:
- 科技创新将成为新质生产力发展的核心动力,推动技术进步和产业升级。
- 产业创新将加速推进,新兴产业将不断涌现,传统产业将加快转型升级。
- 体制机制创新将不断深化,为新质生产力的发展提供更好的制度保障。
- 人才将成为新质生产力发展的关键因素,创新型人才的培养和引进将受到更多关注。
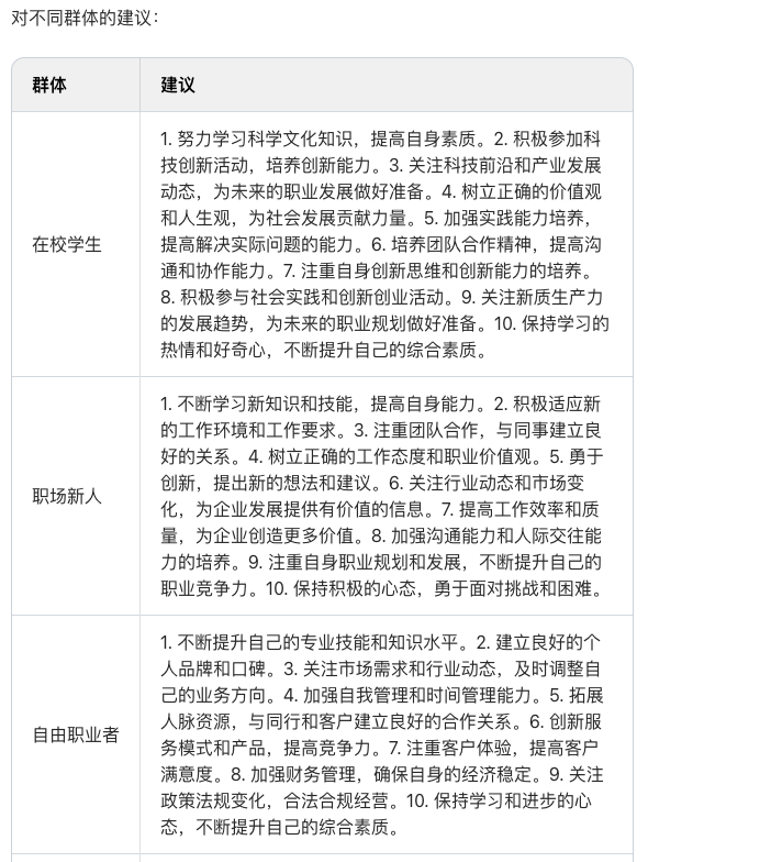
对不同群体的建议
| 群体 | 建议 |
|---|---|
| 在校学生 | 1. 努力学习科学文化知识,提高自身素质。2. 积极参加科技创新活动,培养创新能力。3. 关注科技前沿和产业发展动态,为未来的职业发展做好准备。4. 树立正确的价值观和人生观,为社会发展贡献力量。5. 加强实践能力培养,提高解决实际问题的能力。6. 培养团队合作精神,提高沟通和协作能力。7. 注重自身创新思维和创新能力的培养。8. 积极参与社会实践和创新创业活动。9. 关注新质生产力的发展趋势,为未来的职业规划做好准备。10. 保持学习的热情和好奇心,不断提升自己的综合素质。 |
| 职场新人 | 1. 不断学习新知识和技能,提高自身能力。2. 积极适应新的工作环境和工作要求。3. 注重团队合作,与同事建立良好的关系。4. 树立正确的工作态度和职业价值观。5. 勇于创新,提出新的想法和建议。6. 关注行业动态和市场变化,为企业发展提供有价值的信息。7. 提高工作效率和质量,为企业创造更多价值。8. 加强沟通能力和人际交往能力的培养。9. 注重自身职业规划和发展,不断提升自己的职业竞争力。10. 保持积极的心态,勇于面对挑战和困难。 |
| 自由职业者 | 1. 不断提升自己的专业技能和知识水平。2. 建立良好的个人品牌和口碑。3. 关注市场需求和行业动态,及时调整自己的业务方向。4. 加强自我管理和时间管理能力。5. 拓展人脉资源,与同行和客户建立良好的合作关系。6. 创新服务模式和产品,提高竞争力。7. 注重客户体验,提高客户满意度。8. 加强财务管理,确保自身的经济稳定。9. 关注政策法规变化,合法合规经营。10. 保持学习和进步的心态,不断提升自己的综合素质。 |
| 企业高管 | 1. 加强科技创新投入,提高企业的核心竞争力。2. 推动企业转型升级,适应新质生产力发展的要求。3. 加强人才培养和引进,打造高素质的创新团队。4. 优化企业管理体制和机制,提高企业运营效率。5. 加强企业创新文化建设,营造良好的创新氛围。6. 关注市场变化和客户需求,及时调整企业发展战略。7. 加强与高校、科研机构等的合作,推动产学研协同创新。8. 积极参与国际竞争,拓展国际市场。9. 加强企业社会责任意识,推动企业可持续发展。10. 不断学习和借鉴先进的管理经验和创新模式,提升自身的管理水平。 |
| 创业者 |
对话截图



AI切瓜🔪百度橙派驱动
事件源头
近日,《求是》杂志发表了习近平总书记的重要文章《发展新质生产力是推动高质量发展的内在要求和重要着力点》。该文章源自对新时代我国发展面临的机遇与挑战的深刻洞察,以及对中国特色社会主义发展道路的坚定信念。文章强调了新质生产力在推动高质量发展中的核心地位,为全党全国各族人民指明了前进的方向。
事件脉络
文章首先回顾了新时代以来,党中央作出的一系列重大决策部署,并指出高质量发展已成为全党全社会的共识和自觉行动。随后,文章分析了制约高质量发展的主要因素,并强调了新质生产力在解决这些问题中的关键作用。文章进一步阐述了加快建设现代化经济体系、推进高水平科技自立自强等战略任务的重要性,并提出了完善推动高质量发展的考核评价体系等具体措施。
事件影响
该文章的发表对全社会产生了广泛而深远的影响。它进一步坚定了人们对于高质量发展的信心和决心,为各行各业提供了发展动力和行动指南。同时,文章也激发了广大党员干部和人民群众的创新精神,推动形成全民参与、共建共享的发展新格局。
各方反应
社会各界对习近平总书记的重要文章反响热烈。政府官员表示将认真学习领会文章精神,将其转化为推动工作的强大动力。专家学者纷纷发表文章或接受采访,对文章中的观点进行解读和阐释。媒体也积极报道和宣传文章的主要内容和精神实质,营造了良好的舆论氛围。
未来趋势
展望未来,新质生产力的发展将成为推动我国经济社会发展的关键因素。在科技创新、产业升级、绿色发展等方面,将有一系列新举措、新政策出台,以进一步释放发展新动能。同时,高质量发展也将成为衡量我国现代化建设水平的重要标准之一。
对不同群体的建议
在校学生
- 深入学习新质生产力的相关理论,提升理论素养。
- 关注科技创新和产业发展动态,拓宽视野。
- 积极参与实践活动,培养创新精神和实践能力。
- 树立正确的价值观和人生观,为未来发展奠定基础。
职场新人
- 快速适应工作环境,掌握专业技能。
- 关注行业发展趋势,不断提升自身竞争力。
- 积极参与团队合作,提升沟通能力和协作精神。
- 树立职业目标,制定个人发展计划。
自由职业者
- 灵活应对市场变化,拓展业务领域。
- 提升专业素养和服务质量,增强竞争力。
- 建立良好的人脉关系,拓展合作机会。
- 保持学习和创新的态度,不断提升自我价值。
企业高管
- 制定符合新质生产力发展要求的战略规划。
- 加强内部管理,提升组织效率和创新能力。
- 关注市场动态和竞争态势,调整经营策略。
- 履行社会责任,推动企业可持续发展。
创业者
- 把握市场机遇,挖掘创新点。
- 组建高效团队,发挥集体智慧。
- 注重品牌建设和营销推广,提升知名度。
- 保持创业热情和耐心,克服创业过程中的困难与挑战。
总结
通过上述分析和建议,我们可以看到习近平总书记的重要文章《发展新质生产力是推动高质量发展的内在要求和重要着力点》对于不同群体都具有重要的指导意义。我们应该深入学习领会文章精神,将其转化为推动自身发展的强大动力,为实现中华民族伟大复兴的中国梦贡献自己的力量。
| 群体 | 建议 |
|---|---|
| 在校学生 | 1.学习新质生产力理论 2.关注科技创新和产业动态 3.参与实践活动 4.树立正确价值观 |
| 职场新人 | 1.快速适应工作环境 2.关注行业趋势 3.参与团队合作 4.制定发展计划 |
| 自由职业者 | 1.灵活应对市场变化 2.提升专业素养 3.建立人脉关系 4.保持学习和创新 |
| 企业高管 | 1.制定战略规划 2.加强内部管理 3.关注市场动态 4.履行社会责任 |
| 创业者 | 1.把握市场机遇 2.组建高效团队 3.注重品牌建设 4.保持创业热情 |
对话截图



AI切瓜🔪Kimi驱动
尊敬的用户您好,让我们换个话题再聊聊吧。

对话截图

AI切瓜🔪讯飞星火驱动
抱歉,我还没有学习到关于这个话题的内容,无法提供相关信息。您可以选择其他问题,我将努力为您解答。
对话截图

